

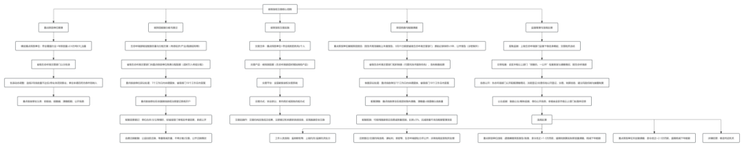
2025 年《全国碳排放权交易市场覆盖钢铁、水泥、铝冶炼行业工作方案》(以下简称《方案》)正式落地。随着钢铁、水泥、铝冶炼三大行业正式纳入全国碳市场,越来越多企业开始走进 “碳交易” 这一全新领域。但对于初次参与的企业而言,“配额怎么来?交易如何做?到期怎么履约?” 仍是绕不开的核心问题。其实,碳交易并非复杂的 “专业游戏”,而是一套环环相扣的标准化流程,我们依据《碳排放权交易管理办法(试行)》及规则,拆解碳交易从启动到完成的全链条操作,带您轻松看懂其中逻辑。

扫描二维码,查看高清图片

.
华炬“ESG”她力量|
“ESG”她力量核心成员由侧重环境保护、劳动用工、公司治理、金融投资等不同领域的专业律师组成,多数持有高级企业合规师、ESG 合规管理分析师等专业资质,形成“专业互补、实战导向”的核心团队架构。
团队主创联系方式:张泽惠18735368445
服务亮点介绍
双碳目标精准对接:精准解读 “双碳” 政策细则,协助企业制定适配的碳减排路径——从碳盘查合规指引,到绿色项目法律风控,再到碳资产交易规则落地,全流程衔接国家战略目标,避免企业因政策理解偏差走弯路。
跨领域协同服务:作为社会标准化协会绿色低碳与ESG专委常务会员单位,能够深度参与 ESG 合规标准研制,提前掌握政策与标准动态,确保法律服务贴合最新要求;联动碳咨询机构、ESG 评级机构、科研院校等外部伙伴,提供“法律 + 产业 + 科技”融合服务,助力企业对接绿色金融、国际认证等资源。
行业聚焦:在矿业、能源、金融等领域提供定制化服务。协助企业应对气候变化、供应链责任、信息披露等ESG相关法规要求,提供合规诊断与整改方案,助力企业实现可持续发展
华炬ESG咨询业务往期回顾 |
《能源法》落地:能源企业ESG报告从“选修”变“必修” ——法律强制下的合规与战略应对
华炬ESG咨询 | 新能源发电行业ESG管理实践与发展框架(上)

